9月14日,经过数月的筹备和组织,备受瞩目的“科创未来 乐业湾区”2024中国创交会创新创业大赛在广州圆满落下帷幕。本次大赛由广州市穗港澳高层次人才成果转化促进会、广东省创业投资协会和广东博士创新发展促进会主办,广州科技金融集团有限公司、广州华昇科技咨询有限公司、广东省机器人协会和中以集知(广州)科技有限公司承办,广东泰科物业管理有限公司、华南农业大学、赣州市创业服务中心有限公司、赣州经开区人才集团和招商银行股份有限公司广州分行协办,并得到广州帮专高智知识产权代理事务所(特殊普通合伙)大力支持。

“科创未来 乐业湾区”2024中国创交会创新创业大赛从6月至9月持续开展,不断刷新着科技与创新的热度和活力。开赛以来吸引了来自广州、广东省,以及江苏、江西、湖北、安徽、福建、山东、贵州、宁夏回族自治区和北京、上海、天津市地区的154个项目报名参加,涵盖了新一代信息技术及智能装备、生物医药、新能源与新材料等行业领域。经过严格的形式审核、初赛、复赛和决赛的多轮角逐,最终有18家企业凭借卓越的表现和雄厚的实力脱颖而出。这些项目不仅在技术水平、创意创新等方面表现突出,更带来了前瞻性的科技解决方案,展现了强大的市场潜力。

本次大赛不仅是一场激烈的竞技,更是一个展示、交流与合作的平台。赛事的每一个环节都经过精心组织和专业辅导,有效串联和整合了来自全国各地的优秀创新资源得。各参赛团队在比赛中相互学习、相互激发灵感,为各自的创新之路注入了新的活力。值得一提的是,这些项目中不乏跨国人才牵头组织的合作项目,有力地推动了国内城市间以及国际的交流与合作。这次大赛成为了粤港澳大湾区科技创新发展历程中的一座重要里程碑。

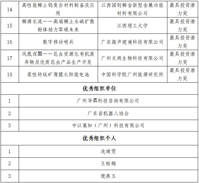
“科创未来 乐业湾区”中国创交会创新创业大赛获奖名单:


